Peer Review Workflow
The peer review process is a system that assesses the quality of a manuscript before it's published. The process typically involves these steps:
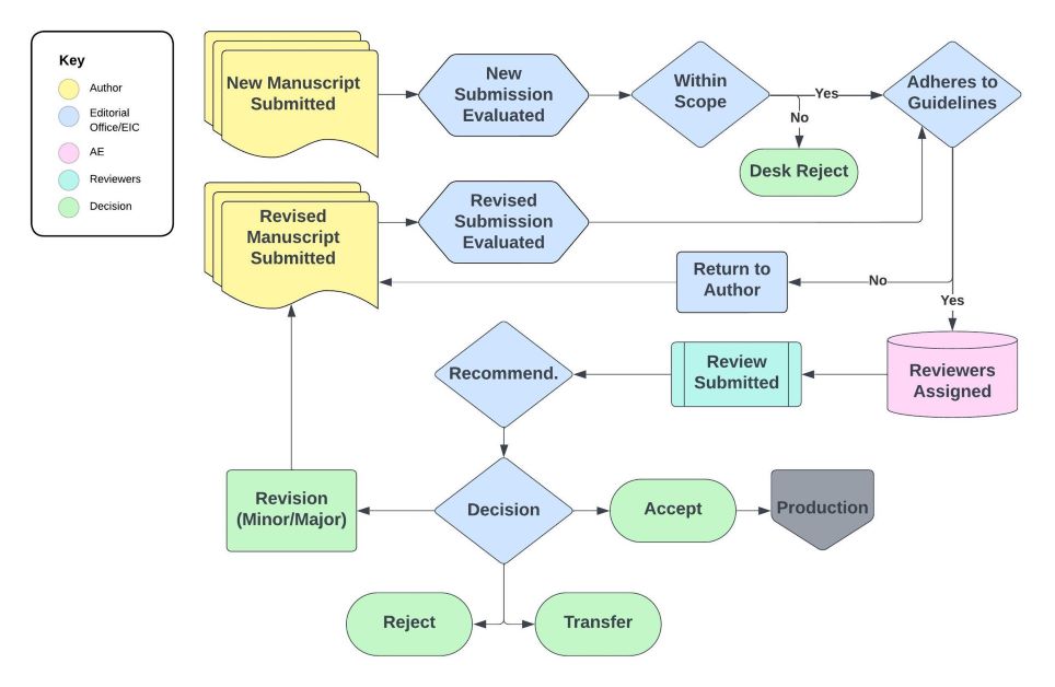
- Author submits paper through peer review system.
- Editorial office staff check submission for completeness and then send to the Editor-in-Chief (EIC) or Program Committee (PC) Chair.
- EIC/PC Chair evaluates submission for suitability for peer review. If paper is not acceptable to send to reviewers, the paper is immediately rejected.
- If EIC/PC Chair determines paper should be reviewed, they send to the Associate Editor (AE) or handling editor, who searches for and invites reviewers. Generally, two to three reviewers are secured for each submission.
- Reviewers are given a few weeks to review the paper. Once complete, they submit the review and recommendation for decision type (Revise, Reject, or Accept) to the AE/handling editor.
- Based on submitted reviews, the AE/handling editor makes a decision recommendation, then sends recommendation to the EIC/PC Chair.
- Considering the reviews and the AE/handling editor’s recommendation, the EIC/PC Chair makes final decision.
- Revise: Paper will be considered further for publication after author makes suggested revisions
- Accept: Paper is accepted for publication without further revision
- Reject: Paper is rejected and will not be considered further for publication
- Transfer: Paper is not suitable for the publication to which it was submitted, but may be suitable for another publication in the portfolio - With a Revise decision, the author can choose to update the paper according to comments in the decision letter and resubmit for further review. This process can cycle through several times until the paper is accepted. A revise decision does not guarantee eventual acceptance.
Example Peer Review Workflow for an ACM Journal

Example Peer Review Workflow for an ACM Conference

Module 1: Peer Review Overview
Elements of a Good Review
Levels of Anonymity and Confidentiality in Peer Review
ACM Publication Policies
►ACM Peer Review Workflow
****